有一些女性连续3胎都是生男宝,有一些女性却是连续3胎都是女儿,难道真的有生男生女的体质吗?很多人就有着这个疑惑,那我们今天就来谈论一下吧~
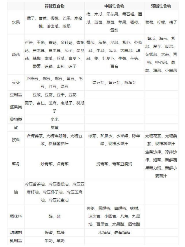
有很多妇科和产科医生都不会回答这个问题,但一般都会建议想要生男宝的备孕妈妈多吃一些碱性的食物和富含叶酸的食物,因为YJ子是喜碱厌酸,碱性的环境就有利于YJ子的游动力和活力,更加容易生男孩。
.jpg)
1、在备孕阶段,夫妻双方一定要去医院做一次孕前检查,查看自己的身体和生理条件是否达到标准、激素是否处于最佳的状态。
2、在备孕期间,女性在备孕期间需要适量补充叶酸、蛋白质、维生素以及多吃碱性食物。想要生男孩的话就在确保均衡补充前提下每日再补充足够的碱性食物,如果觉得日常刻意食用太多碱性食物效率太差又麻烦可以直接补充天然碱性钙。天然碱性钙是针对调理碱性体质而研制出来的一种孕前膳食营养补充食品,碱值高于普通蔬果,可以提高女性血液碱性浓度,在碱性体质下可以让男性J子中的Y染色体存活率高,从而增加生男宝宝的几率!
.jpg)
3、在备孕期间一定要多运动,不但有利于身体健康,提升自身的身体素质,还有利于受孕,能减少患孕期疾*病的风险。而对男性来说,要培养有活力、有质量的J子,运动是十分重要的。
总而言之,想要备孕一个聪明的宝宝,在备孕期间一定要保持良好的生活习惯,注重营养均衡最重要,这样子才有利于备孕宝宝。
免责声明:《真的有生男孩体质?》,链接:https://www.lke.hk/schoolib-311.html转载请注明来源林卡尔专卖店,部分来源于互联网或网民编辑,如有内容错误或侵权等问题,请及时联系客服处理,本站不为其内容负责!
林卡尔香港专卖店支持以下支付方式
Copyright © 2005-2026 林卡尔官网 版权所有,并保留所有权利。